首页 >>  政务公开 >>  信息公开目录
关于公布2025年上海市科学实验展演汇演决赛获奖名单的通知 2025年06月18日 - 无截止日期

沪科〔2025〕209号

  

各有关单位:

  

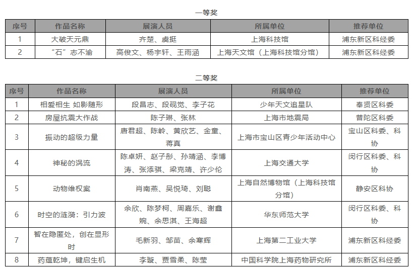
  在各有关单位的大力支持下,2025年上海市科学实验展演汇演决赛圆满结束,共产生一等奖2组,二等奖8组,三等奖10组,优秀奖16组。现将获奖名单公布如下:

5.png

6.png

7.png


  特此通知。

  

  上海市科学技术委员会

2025年6月16日


附件信息
暂无附件